User Tools

Site Tools


b:r_cookbook:probability

Normal distribution functions

Function Purpose
dnorm Normal density
pnorm Normal distribution function
qnorm Normal quantile function
rnorm Normal random variates

Table 8-1. Discrete distributions

Discrete distribution R name Parameters
Binomial binom n = number of trials;
p = probability of success for one trial
Geometric geom p = probability of success for one trial
Hypergeometric hyper m = number of white balls in urn;
n = number of black balls in urn;
k = number of balls drawn from urn
Negative binomial (NegBinomial) nbinom size = number of successful trials;
either prob = probability of successful trial or
mu = mean
Poisson pois lambda = mean

Table 8-2. Continuous distributions

Continuous distribution R name Parameters
Beta beta shape1; shape2
Cauchy cauchy location; scale
Chi-squared (Chisquare) chisq df = degrees of freedom
Exponential exp rate
F f df1 and df2 = degrees of freedom
Gamma gamma rate; either rate or scale
Log-normal (Lognormal) lnorm meanlog = mean on logarithmic scale;
sdlog = standard deviation on logarithmic scale
Logistic logis location; scale
Normal norm mean;
sd = standard deviation
Student’s t (TDist) t df = degrees of freedom
Uniform unif min = lower limit;
max = upper limit
Weibull weibull shape; scale
Wilcoxon wilcox m = number of observations in first sample;
n = number of observations in second sample

pnorm, qnorm

Normal distribution
$ f(x) = \frac{1}{\sigma \sqrt{2\pi}} e^{\frac{-(x-\mu)^2}{2\sigma^2}} $

Assume that the test scores of a college entrance exam fits a normal distribution. Furthermore, the mean test score is 72, and the standard deviation is 15.2. What is the percentage of students scoring 84 or more in the exam?

> pnorm(72, mean=72, sd=15.2, lower.tail=FALSE)
[1] 0.5

> pnorm(1.96)
[1] 0.9750021

> pnorm(1.96)-pnorm(-1.96)
[1] 0.9500042

> pnorm(c(1.96, -1.96))
[1] 0.9750021 0.0249979

> pnorm(84, mean=72, sd=15.2, lower.tail=FALSE)
[1] .2149176
> qnorm(.5) 
[1] 0

> qnorm(.975)  # 왼쪽이 .975 면적일 때의 점수
[1] 1.959964

> qnorm(.975, lower.tail=F) # 오른쪽 부분이 .975일 때의 점수
[1] -1.959964
 
> qnorm(.2149176, mean=72, sd=15.2, lower.tail=FALSE)
[1] 84

rnorm

Random samples from a normal distribution

> set.seed(1024)
> rnorm(50)
 [1] -0.778662882 -0.389476396 -2.033798329 -0.982373104  0.247890054
 [6] -2.103864629 -0.381418049  2.074919838  1.027138407  0.473014228
[11] -1.879263193 -1.239189026  1.160418602  0.003671291 -0.095452066
[16]  1.795551228 -1.322138481 -0.276086413 -0.743976510 -1.070050125
[21] -0.349525474  0.805559661  1.605301660  1.447595754 -0.128302224
[26] -0.538926447  0.391586050  0.879217023 -0.824732092  0.732876423
[31] -0.664914510  0.360885549  1.011930957 -0.235916848  1.353589893
[36] -0.268632965  1.019877368 -0.279706500 -0.618146278 -0.499273059
[41] -0.153716777  1.220869694 -0.669570510 -1.209660342  1.024096655
[46]  0.603955311 -0.568653469 -0.891303117 -2.525145692  0.589357049

qt, pt

$t = \frac{Z}{\sqrt{\frac{V}{m}}}$

> qt(c(0.025, 0.975), df=5)
[1] -2.5706  2.5706

> qt(c(0.025, 0.975), df=10)
[1] -2.228139  2.228139

> qt(c(0.025, 0.975), df=20)
[1] -2.085963  2.085963

> qt(c(0.025, 0.975), df=30)
[1] -2.042272  2.042272

> qt(c(0.025, 0.975), df=40)
[1] -2.021075  2.021075

> qt(c(0.025, 0.975), df=50)
[1] -2.008559  2.008559

> qt(c(0.025, 0.975), df=100)
[1] -1.983972  1.983972
 
> qt(c(0.025, 0.975), df=400)
[1] -1.965912  1.965912
 
. . . . . .

> qt(c(0.025, 0.975), df=50000)
[1] -1.960011  1.960011

Counting the Number of Combinations

A common problem in computing probabilities of discrete variables is counting combinations: the number of distinct subsets of size k that can be created from n items. The number is given by
$$n!/r!(n − r)!$$
But it’s much more convenient to use the choose function—especially as n and k grow larger:

> choose(5,3)       # How many ways can we select 3 items from 5 items?
[1] 10
> choose(50,3)      # How many ways can we select 3 items from 50 items?
[1] 19600
> choose(50,30)     # How many ways can we select 30 items from 50 items?
[1] 4.712921e+13

These numbers are also known as binomial coefficients.

Generating Combinations

> combn(1:5,3)
     [,1] [,2] [,3] [,4] [,5] [,6] [,7] [,8] [,9] [,10]
[1,]    1    1    1    1    1    1    2    2    2     3
[2,]    2    2    2    3    3    4    3    3    4     4
[3,]    3    4    5    4    5    5    4    5    5     5

The function is not restricted to numbers. We can generate combinations of strings, too. Here are all combinations of five treatments taken three at a time:

> combn(c("T1","T2","T3","T4","T5"), 3)
     [,1] [,2] [,3] [,4] [,5] [,6] [,7] [,8] [,9] [,10]
[1,] "T1" "T1" "T1" "T1" "T1" "T1" "T2" "T2" "T2" "T3" 
[2,] "T2" "T2" "T2" "T3" "T3" "T4" "T3" "T3" "T4" "T4" 
[3,] "T3" "T4" "T5" "T4" "T5" "T5" "T4" "T5" "T5" "T5"

Generating Random Numbers

The simple case of generating uniform random numbers between 0 and 1 is handled by the runif function:

> runif(1)
[1] 0.5119812

Generating a vector of 10 such values:

> runif(10)
 [1] 0.03475948 0.88950680 0.90005434 0.95689496 0.55829493 0.18407604
 [7] 0.87814788 0.71057726 0.11140864 0.66392239
> runif(1, min=-3, max=3)          # One uniform variate between -3 and +3
[1] 2.954591
> rnorm(1)                         # One standard Normal variate
[1] 1.048491
> rnorm(1, mean=100, sd=15)        # One Normal variate, mean 100 and SD 15
[1] 108.7300
> rbinom(1, size=10, prob=0.5)     # One binomial variate
[1] 3
> rpois(1, lambda=10)              # One Poisson variate
[1] 13
> rexp(1, rate=0.1)                # One exponential variate
[1] 8.430267
> rgamma(1, shape=2, rate=0.1)     # One gamma variate
[1] 20.47334
> rnorm(3, mean=c(-10,0,+10), sd=1) # mean이 각 -10,0,10이고 각 mean의 sd가 1인 경우에, random score를 구할것
[1] -11.195667   2.615493  10.294831

Recycling the vector . . .

> rnorm(6, mean=c(-10,0,+10), sd=1)
[1] -11.74168122   0.56572232  11.88595452 -11.13726844
[5]   0.03274875   9.02216868

Generating Reproducible Random Numbers

After generating random numbers, you may often want to reproduce the same sequence of “random” numbers every time your program executes.

> set.seed(165)          # Initialize the random number generator to a known state
> runif(10)              # Generate ten random numbers
 [1] 0.1159132 0.4498443 0.9955451 0.6106368 0.6159386 0.4261986 0.6664884
 [8] 0.1680676 0.7878783 0.4421021
> set.seed(165)          # Reinitialize to the same known state
> runif(10)              # Generate the same ten "random" numbers
 [1] 0.1159132 0.4498443 0.9955451 0.6106368 0.6159386 0.4261986 0.6664884
 [8] 0.1680676 0.7878783 0.4421021

Generating a Random Sample

Suppose your World Series data contains a vector of years when the Series was played. You can select 10 years at random using sample:

year <- c(1900:2016)     # years in vector year
world.series <- data.frame(year)
> sample(world.series$year, 10)
 [1] 1906 1963 1966 1928 1905 1924 1961 1959 1927 1934

The items are randomly selected, so running sample again (usually) produces a different result:

> sample(world.series$year, 10)
 [1] 1968 1947 1966 1916 1970 1961 1936 1913 1914 1958

Replacement in random sampling: Specify replace=TRUE to sample with replacement.

> set.seed(121)
sample(world.series$year, 10)
 [1] 1906 1963 1966 1928 1905 1924 1961 1959 1927 1934
set.seed(121)
sample(world.series$year, 10)
 [1] 1906 1963 1966 1928 1905 1924 1961 1959 1927 1934

Generating Random Sequences

> sample(set, n, replace=TRUE)

> sample(c("H","T"), 10, replace=TRUE)
 [1] "H" "H" "H" "T" "T" "H" "T" "H" "H" "T"

> sample(c(FALSE,TRUE), 20, replace=TRUE)
 [1]  TRUE FALSE FALSE FALSE FALSE FALSE FALSE  TRUE  TRUE  TRUE  TRUE  TRUE
[13]  TRUE  TRUE FALSE  TRUE  TRUE FALSE FALSE  TRUE
> sample(c(FALSE,TRUE), 20, replace=TRUE, prob=c(0.2,0.8))
 [1]  TRUE  TRUE  TRUE  TRUE  TRUE  TRUE  TRUE FALSE  TRUE  TRUE  TRUE  TRUE
[13]  TRUE  TRUE  TRUE  TRUE  TRUE  TRUE FALSE  TRUE

Randomly Permuting a Vector

> sample(1:10)
 [1]  5  8  7  4  3  9  2  6  1 10

Calculating Probabilities for Continuous Distributions

Distribution Distribution function: P(X ≤ x)
Normal pnorm(x, mean, sd)
Student’s t pt(x, df)
Exponential pexp(x, rate)
Gamma pgamma(x, shape, rate)
Chi-squared (χ2) pchisq(x, df)
> pnorm(66, mean=70, sd=3)
[1] 0.09121122
> pnorm(73, mean=70, sd=3)
[1] ??
> b <- pnorm(-1)
> a <- pnorm(1)
> a-b
[1] 0.6826895

> b <- pnorm(-2)
> a <- pnorm(2)
> a-b
[1] 0.9544997

> a <- pnorm(3)
> b <- pnorm(-3)
> a-b
[1] 0.9973002
> b <- pnorm(-1.959964)
> a <- pnorm(1.959964)
> a-b
[1] 0.95

Converting Probabilities to Quantiles

> qnorm(0.8413447, mean=70, sd=3)
[1] 73
> pnorm(73, mean=70, sd=3)
[1] 0.8413447
> qnorm(c(0.025, 0.975)) # 5% 바깥쪽의 점수는 약 +-2sd 점수인 -2, 2
[1] -1.959964  1.959964

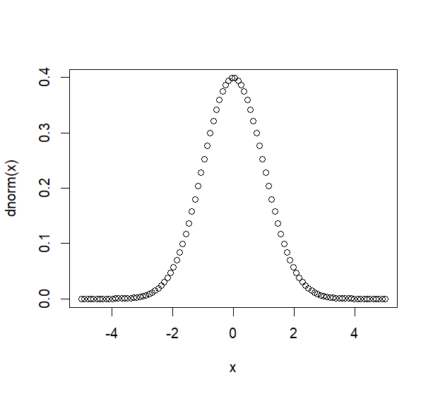
Plotting a Density Function

> x <- seq(from=-3, to=+3, length.out=100)
> plot(x, dnorm(x))
Normal distribution plot
> x <- seq(from=-3, to=+3, length.out=100)
> y <- dnorm(x)
> plot(x, y, main="Standard Normal Distribution", type='l',
+      ylab="Density", xlab="Quantile")
> abline(h=0)
standard_normal_distribution
 
# The body of the polygon follows the density curve where 1 <= z <= 2
region.x <- x[1 <= x & x <= 2]
region.y <- y[1 <= x & x <= 2]
    
# We add initial and final segments, which drop down to the Y axis
region.x <- c(region.x[1], region.x, tail(region.x,1))
region.y <- c(          0, region.y,                0)
polygon(region.x, region.y, density=-1, col="red")
standard_normal_distribution
b/r_cookbook/probability.txt · Last modified: by hkimscil

Donate Powered by PHP Valid HTML5 Valid CSS Driven by DokuWiki